華燊泰推出了一款120W高性價比氮化鎵適配器方案。 芯片HG65C1R120N是一個650V,120mΩ氮化鎵,DFN8X8封裝。實現提高效率在硬和軟開關電路增加功率密度,減少系統尺寸和重量,整體降低系統成本容易驅動。適配器方案效率高,可靠性高,具有短路保護,過流保護和過壓保護等保護功能。應用極簡,BOM 成本低。
這款電源方案為長方形外觀,符合適配器殼體設計。以下是方案詳情介紹;

120w適配器pcba板尺寸示意:
實測DEMO寬度為61.55mm
實測DEMO長度為71.56mm
實測DEMO厚度為25.02mm
120w適配器pcba板大小對比:
整個DEMO拿在手上的大小直觀感受,與傳統印象里的“板磚”適配器相比,基于這款DEMO設計的電源適配器成品也會小很多,對于節省空間和降低用戶出行負擔有明顯提升。


120w適配器功能測試:

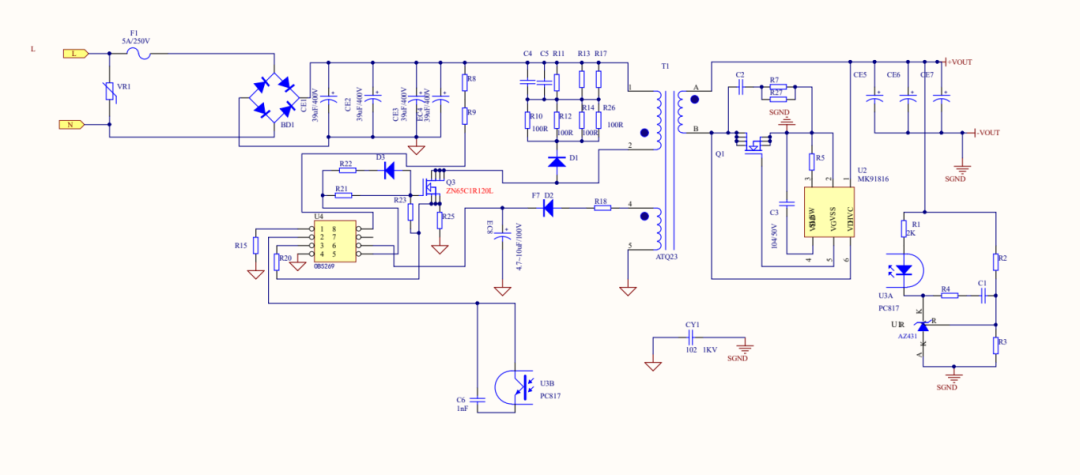
原理圖Circuit Diagram:
